Your Title
I am [Shanthi Kumar V] a 3 decades of globally experienced IT Professional.With my past experiences and knowledge, I would like to share the knowledge on different areas of IT. Which can be benefited to the youngsters and also to some un-exposed IT professionals in different areas along with the IT startups.
I also run a Facebook group named as “DevOps Parctices group” along with a whatsapp group. You can send a request to me to add you, if your role is relevant as per the description given on that FB page. [https://www.facebook.com/groups/1911594275816833/about/]
You might get a right and fastest solutions for your business show stoppers also from this site.
If you don’t find please contact me for a solution development.
Visit my author page:
http://www.amazon.com/Shanthi-Veemulapalli/e/B018EDQTX6
My books:
I am an Indie Author.
You can see some of my books:
https://www.smashwords.com/books/view/564846
For Amazon KDP editions click on the below:
amazon.com/author/shanthiveemulapalli
I am certified in ITIL V3 MALC[expert], Cloud computing Foundation [EXIN],
PRINCE2 Practitioner and Lean Six Sigma Black Belt.
I also offer my IT consulting services globally.
I have posted my youtube videos also for some of the contents.

Skype:shan.vem
You can also visit for my cloud related articles and solutions on URL: http://vskumarcloudblogs.wordpress.com/
I have published the blogs on this site[https://vskumarblogs.wordpress.com/], on the following areas of IT: IT service management.
TMMI:
Six Sigma:
IT Service Management:
Agile practices
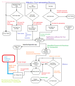
Software test automation 
Project management [Using Prince, etc..].

Enterprise Architecture building And other areas.
Please see my services offering [remotely also]:
My current consulting services
Visit me on :
in.linkedin.com/pub/shanthi-kumar-v-itil®-v3-expert-cloud-prince2-lssbb/a/201/752/
For performance related blogs, please visit:
http://vskumar35.wordpress.com
google-site-verification: google27303d147ddbe545.html








